水处理设备研发生产厂家
原水净化、污水处理一站式服务厂商
全国服务热线
150-0292-2428



前 言
本标准按照GB/T 1.1-2009给出的规则起草。
本标准由江西省生态环境厅提出并归口。
本指南主要起草单位:江西省环境保护科学研究院、中国环境科学研究院、江西省建筑设计研究总院。
参与起草单位:中国科学院生态环境研究中心、中国科学院水生生物研究所、江西盖亚环保科技有限公司。
本标准主要起草人:XXXXXXXXXXXXXXXXXXX。
农村生活污水治理技术指南(试行)
1 范围
本指南规定了设计规模小于500 m³/d农村生活污水处理设施运行的一般规定、预处理设施、污水处理设施的建设与设计,属于具有纲领性与原则性指导的技术指南,针对每一种处理工艺的技术规范不在本技术指南范围内。
2 规范性引用文件
本标准内容引用了下列文件或其中的条款。凡是注日期的引用文件,仅所注日期的版本适用于本文件。凡是不注日期的引用文件,其最新版本(包括所有的修改单)适用于本文件。
GB 4284 农用污泥污染物控制标准
GB 5084 农田灌溉水质标准
GB 11607 渔业水质标准
GB/T 18920 城市污水再生利用 城市杂用水水质标准
GB/T 18921 城市污水再生利用 景观环境用水水质
GB/T 23486 城镇污水处理厂污泥处置 园林绿化用泥质
GB/T 31962 污水排入城镇下水道水质标准
GB 50014 室外排水设计规范
GB 50015 建筑给水排水设计规范
GB 50445 村庄整治技术规范
GB/T 51347 农村生活污水处理工程技术标准
GB/T 37071 农村生活污水处理导则
HJ 574 农村生活污染控制技术规范
HJ 576 厌氧-缺氧-好氧活性污泥法污水处理工程技术规范
HJ 577 序批式活性污泥法污水处理工程技术规范
HJ 578 氧化沟活性污泥法污水处理工程技术规范
HJ 579 膜分离法污水处理工程技术规范
HJ 580 含油污水处理工程技术规范
HJ 2005 人工湿地污水处理工程技术规范
HJ 2006 污水混凝与絮凝处理工程技术规范
HJ 2008 污水过滤处理工程技术规范
HJ 2009 生物接触氧化法污水处理工程技术规范
HJ 2010 膜生物法污水处理工程技术规范
HJ 2014 生物滤池法污水处理工程技术规范
HJ 2015 水污染治理工程技术导则
HJ-BAT-009 村镇生活污染防治最佳可行技术指南(试行)
HJ-BAT-002 城镇污水处理厂污泥处理处置污染防治最佳可行技术指南(试行)
HJ 2038 城镇污水处理厂运行监督管理技术规范
CJJ/T 54 污水自然处理工程技术规程
CJJ 124 镇(乡)村排水工程技术规程
CJ/T 233 建筑小区排水用塑料检查井
CJ/T 295 餐饮污水隔油器
CJ/T 309 城镇污水处理厂污泥处置 农用泥质
CJ/T 441 户用生活污水处理装置行业标准
DB36/T 419 江西省生活用水定额
DB 36/852 鄱阳湖生态经济区水污染物排放标准
DB 36/1102 农村生活污水处理设施水污染物排放标准
《城镇污水再生利用技术指南(试行)》(建城〔2012〕197号)
关于印发《县域农村生活污水治理专项规划编制指南(试行)》的通知(环办土壤函〔2019〕756号)
关于发布《农村生活污染防治技术政策》的通知(环发〔2010〕20号)
《县(市)域城乡污水统筹治理导则(试行)》(建村〔2014〕6号)
《分地区农村生活污水处理技术指南》(建村〔2010〕149号)
《农村生活污水处理项目建设与投资指南》(环发〔2013〕130号)
3 术语与定义
下列术语和定义适用于本标准。
3.1 农村生活污水 rural sewage
指农村(包括自然村、行政村和未达到建制镇标准的乡村集镇、集中居民点)居民生活活动中产生的污水,主要包括冲厕、洗涤、洗浴和厨房排水,不包括工业废水和畜禽养殖废水。
3.2 农村生活污水处理设施 rural sewage treatment facility
指对农村生活污水进行收集处理的建筑物、构筑物及设备。
3.3 农村生活污水收集系统 rural sewage collection system
对农村生活污水进行收集和输送的管道及附属设施,如入户支管、干管、检查井、沉砂井和泵站等。
3.4 黑水 black water
指人排泄及冲洗粪便产生的高浓度生活污水。
3.5 灰水 grey water
指农村居民家庭厨房、洗衣、清洁和洗浴污水产生的污水。
3.6 污水回用 sewage reuse
指生活污水经处理达到相应的水质标准或要求后用于农业灌溉、渔业养殖、景观环境等用水的行为。
3.7 纳管处理 sewage getting into pipeline
指位于城镇内及其周边的村庄污水经污水支管收集后直接纳入城镇污水管网,由城镇污水处理厂统一处理的方式。
3.8 集中式处理 centralized wastewater treatment
指村庄或一定范围内农户的污水经管网收集就近接入农村生活污水处理设施的处理方式。
3.9 分散式处理 decentralized wastewater treatment or distributed wastewater treatment
指村庄单户或多户的污水进行就地处理的方式。
3.10 污泥处理 sludge treatment
指对污泥进行稳定化、减量化和无害化处理的过程,一般包括浓缩、脱水、厌氧硝化、好氧硝化、石灰稳定、堆肥、干化和焚烧等。
3.11 污泥处置 sludge disposal
指污泥处理后的消纳过程,一般包括土地利用、卫生填埋、建筑材料利用和焚烧等。
3.12 重点村庄 key village
指城镇周边村庄(含城中村)、人口集中的大型村庄和饮用水源保护区等生态敏感区域内的村庄,是我省农村生活污水治理工作的重点。
①城镇周边村庄:位于已建成污水处理厂主干管周边能自流入主干管或具备转输条件的村庄。
②生态敏感区内村庄:位于自然保护区、饮用水水源保护区等生态敏感区域内的村庄。
③特大型村庄:常住人口居住特别集中的村庄,其污水排放量约 200 m³/d 及以上。
④大型村庄:常住人口集中居住的村庄,其污水排放量约 50~200 m³/d。
3.13 特色村庄 featured village
指发展乡村旅游的特色村,包括田园乡村、文化古村、红色村落、休闲旅游乡村、现代宜居乡村、农家乐专业村庄(经营户占比达 50%以上)等。
3.14 一般村庄 general village
指除重点村庄、特色村庄以外的其他村庄。
① 中等村庄:常住人口居住较为集中的村庄,其污水排放量约 5~50 m³/d。
② 小型村庄:常住人口分散居住的村庄,其污水排放量约 5 m³/d 及以下。
4 总体要求
农村生活污水处理应遵循资源化利用优先,经济适用和简便易行等原则,根据村庄所处区位、规模、集聚程度、地形地貌、排水特点及排放要求、经济承受能力等具体情况,采用适宜的污水处理模式和处理技术。
4.1 系统规划要求
4.1.1 科学规划,合理安排
充分考虑城乡发展布局、经济发展状况、环境功能区划、环境容量和人口分布等因素,并与乡镇国 土空间规划、村庄规划、水系规划、水功能区划、防洪规划、给排水规划等有机衔接,科学规划和安排农村生活污水治理工作。采用近期和远期相结合,坚持问题导向,科学精准施策,按照轻重缓急、分区分批梯次推进。
4.1.2 因地制宜,分类治理
根据区位、经济和环境条件差异,采用不同的处理方式。需考虑各村庄的生态敏感程度、受纳水体的水环境容量和自净能力;对靠近城镇且满足城镇污水收集管网接入要求的农村区域,优先纳入城镇污水处理厂(站)处理;对集聚程度较高、经济条件较好的农村区域,进行集中处理;对居住较为分散、地形地貌复杂的农村区域,就地就近进行分散处理。
4.1.3 经济实用,易于推广
在充分调查农村水环境、污水排放和生活生产现状的前提下,考虑当地经济发展水平、财政状况、污水规模和农民需求,按照技术经济合理的要求,合理选择技术成熟可靠,投资小见效快,管理方便、操作简单、运行稳定、易于推广的农村生活污水治理模式。
4.1.4 政府主导,社会参与
农村生活污水治理设施建设由政府主导,采取地方财政补助、村集体负担、村民适当费或出工出力等方式建立长效管护机制。通过政府和社会资本合作等方式,吸引社会资本参与农村生活污水治理。
4.1.5 建管并重、长效运行
按照“建管一体”的要求,坚持先建机制、后建工程,统一谋划农村生活污水处理设施建设、运营和管护,建立健全有利于长期发挥效益的体制机制,确保各类设施建成后长期稳定运行。
4.2 工程建设要求
4.2.1 农村生活污水治理工程建设应以批准的县域农村生活污水处理专项规划为主要依据,正确处理近期与远期、集中与分散、排放与利用的关系,因地制宜地选择投资较少、管理简单、运行费用较低的生活污水处理技术,做到保护环境、节约土地、经济合理、成熟可靠。
4.2.2 应根据常住人口与实际用水量等数据,科学确定农村生活污水处理厂(站)建设规模。污水处理厂按近期规模设计建设,建设用地按远期预留。
4.2.3 污水收集管网与污水处理厂(站)必须同步规划设计、同步建设、同步投入使用。
4.2.4 农村生活污水处理设施建设,除应按本技术指南执行外,尚应符合国家现行有关标准的规定。
4.3 项目选址要求
4.3.1 农村生活污水处理设施的选址应符合乡镇国土空间规划(或村庄规划)和污水专项规划的要求,结合村庄布局、地形特点、管网高程、主导风向和便于回用等因素综合确定:
①应符合镇村总体规划,使区域内的污水能得到有效收集处理;
②在镇村和当地村民聚居区的常年主导风向的下风向,并符合卫生防护距离的要求;
③充分利用荒地等闲置土地或未利用土地,少占或尽量不占基本农田;
④有良好的工程地质条件;
⑤场址所在地应不受洪涝灾害影响,建设在河流周边的工程应符合防洪规划且不影响行洪安全;
⑥有扩建的空间;
⑦便于处理后出水回用和安全排放;
⑧便于污泥集中处理和处置;
⑨有方便的交通、运输和水电条件;
⑩排放口的设置应避免雨季和洪水季节自然水体的倒灌。
4.3.2 处理后出水应以就地消纳为主,达到相应水质标准或排放要求后可用于农灌、绿化及其他用途或排入外水体。结合农村产业特点,合理利用周边已有沟、渠、塘等,在有适宜污水回用的条件下,宜优先考虑污水回用。
4.4 污水收集要求
农村生活污水收集应根据农村地理环境、自然条件、经济水平、水质目标、现有管网建设基础等综合因素,因地制宜,以单户、自然村或行政村为单位进行污水收集。应按现行 GB 50014、GB 50015 等规范要求建设污水管网。针对“只建站不埋管、收不到排不出”、“污水处理站点建设复制城镇模式、管网建设盲从城镇雨污分流”等问题,理顺村庄排水模式,有效提升收集效率和污染物削减率,实现“污水收得到、尾水排得出、村组无内涝、辖区无黑臭”的治理目标。
具体而言,根据村庄规划、地形标高、排水流向等布置污水管道,按照接管短、埋深合理、尽可能重力自流排出的原则布置污水管道;对不能重力自流排出的地区,可采用非重力排水系统,同时对原有污水管网系统进行合理改造。可采取“沟底管”(在现有排水沟底铺设污水管道)、特种软管等建设成本低、施工速度快的方式,实现污水源头减量;应根据服务范围和处理设施位置确定提升设施的位置;没有条件实现污水纳管的村庄,鼓励采用生态处理方式,杜绝化粪池生活污水未经处理直排环境。统筹农村改厕和人居环境改善工作,实行“分户改造、集中处理”与单户分散处理相结合的模式。有条件的地方可按照黑水、灰水进行分类收集、分质处理、回收利用,并积极开展农村厕所粪污资源化利用。农村污水收集方式见表 1。
4.5 污水治理要求
在明确农村生活污水处理设施位置、服务范围、规模、管道、泵站等现状要素的基础上,根据村庄自然地理条件、居民分布状况、设施建设基础、环境改善要求、经济社会发展等因素,确定适用于当地的农村生活污水处理模式及工艺类型。工艺类型不宜过多。纳管处理的污水应满足污水排入市政管道的要求。粪便污水排入农村生活污水处理终端前应设置三格式化粪池或厌氧处理池(如沼气池);提供餐饮服务的农村旅游项目、民宿含油废水排入农村生活污水收集系统前应设置隔油池,隔油池出水应不影响后续处理工艺正常发挥效果。
5 农村生活污水治理模式
5.1 选用原则
农村生活污水治理模式的选择总体上应遵循“因地制宜、接管优先、分类处置、资源利用、经济适用、循序渐进”的原则。
5.2 村庄分类
按照各村庄发展现状,将全省自然村庄划分为重点村庄、特色村庄和一般村庄三类。
5.3 治理模式
农村生活污水处理主要有污水分户处理、集中处理、纳管处理等三种模式。农村生活污水的治理必须因地制宜,各地区可根据村庄人口规模、人口密度(或住房间距)、距城(镇)区市政管网的距离、环境条件、经济条件和运行管理等实际情况进行选择。
5.3.1 分散(户)处理模式(适用于江西省 III、IV、VI、VII、VIII 类模式)
分散(户)处理模式适用于村庄分布比较分散、人口密度较低、地形较为复杂的地区。该模式针对小型村庄和居住分散不易集中收集或管网敷设难度较大的村庄或零散的农户,采用小型污水处理设备或自然生态处理等形式将单户或几户的污水在住户的房前屋后原地处理或利用。
5.3.2 集中处理模式(适用于江西省 II、V、VI、VII 类模式)
集中处理模式适用于村庄分布密集、人口密度较大、污水排放量较大,经济条件较好的远离城镇的地区。该模式针对居住区相对集中的农村地区或相邻村庄联合建设污水处理设施及配套工程,实现区域统筹、共建共享,宜采用集中建设污水收集系统和污水处理设施。
5.3.3 纳管处理模式(适用于江西省 I、II、III、IV 类模式)
纳管处理模式适用于城镇郊区的经济条件较好、距离污水处理厂或市政管网比较近的村庄。该模式针对具备接入城镇污水管网条件的村庄,优先考虑将居民生活污水接入市政收集管网,由城镇污水处理 厂统一处理。
5.3.4 组合处理方式
国内外由不同技术组合而成的农村生活污水处理工艺形式很多,本指南主要推荐 4 种:“厌氧+生态”组合、“好氧+生态”组合、“厌氧+好氧”组合和“厌氧+好氧+生态”组合。目前生活污水处理工艺较成熟,各种一体化设备、组合处理技术很多,但我国农村生活污水因其比较分散,规模较小且不易集中,使其处理不能延用和照搬大、中型规模城市污水处理工艺及设计参数,否则易造成工程投资和运行费用过高。
6 污水处理工艺
6.1 设计水量
6.1.1 农村生活污水排放量宜根据实地调查数据确定。
6.1.2 当缺乏实地调查数据时,污水排放量宜根据当地人口规模、用水现状、生活习惯、经济条件、地区规划等确定或根据其他类似地区排水量确定,也可根据表 2 的数值和排放系数确定。
6.1.3 农村生活污水排放呈不连续状态,污水处理设施的设计流量应按下列原则确定:(1)调节设施前的处理设施的设计流量应按最高日最高时污水量设计;(2)调节设施后的处理设施的设计流量应按最高日平均时污水量设计。
6.2 设计水质
6.2.1 进水水质
6.2.1.1 农村生活污水中污染物浓度的波动随季节及居民生活方式等因素呈现较大波动性。
6.2.1.2 农村生活污水水质宜通过实地调查数据确定。
6.2.1.3 当缺乏实地调查数据时,设计水质宜根据当地人口规模、用水现状、生活习惯、经济条件、地区规划等确定或根据其他类似地区排水水质确定,也可根据表 3 的数值和排放系数确定。
6.2.2 排放水质
污水处理站(点)尾水直接排放时,应执行江西省 DB 36/1102;用于农田灌溉时应符合 GB 5084相关规定;用于渔业养殖时应符合 GB 11607 相关规定;用于冲厕、道路浇洒、绿化浇灌、车辆冲洗等用途时可参考 GB/T 18920 相关规定;用于景观环境用水时可参考 GB/T 18921 相关规定。
6.3 农村生活污水处理工艺选择
6.3.1 工艺分类
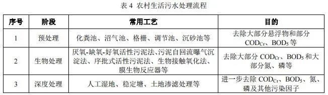
农村生活污水处理工艺按处理程度可分为一级处理、二级处理和三级处理。在实际应用中可根据污水特征及处理要求采用单级处理或多级处理。
一是预处理(也称为一级处理)。主要去除污水中呈悬浮状态的固体污染物质(SS)和部分 COD、BOD5。该级处理技术一般作为后续处理的预处理单元,原则上在整个净水流程中应至少有一个预处理单元。
二是生物处理(又称为二级处理)。主要去除污水中呈胶体和溶解状态的有机性污染物质(以 BOD5 和 CODCr物质为主)。经二级处理后可大幅度去除污水中呈胶体和溶解状态的有机性污染物质。
三是深度处理(又称为三级处理)。主要去除生物难降解的有机物质、营养物质(氮和磷)和溶解盐类等。当出水水质要求较高时,就需要在二级处理后进行三级处理。
6.3.2 工艺选择方法
遵循接管优先原则,综合考虑村庄类别和尾水排放要求,确定村庄生活污水处理工艺。
——城镇周边村庄:对于具备接入城镇污水处理厂收集管网条件的村庄,优先考虑将村庄生活污水接入市政管网,能接尽接、应接尽接。
——生态敏感区内村庄:选用一级+二级+三级处理工艺。
——特大型村庄:采用村级集中处理模式,选用一级+二级+三级处理工艺。
——大型村庄:采用村级集中处理模式,选用一级+二级处理工艺。
——特色村庄:选用一级+二级或一级+二级+三级处理工艺。
——中等村庄:根据居住集中度,可采用村级集中处理模式或村级分散处理模式,选用一级+二级处理工艺。
——小型村庄:采用村级分散处理模式,选用一级、一级+二级或一级+三级处理工艺。
6.3.3 推荐的治理工艺及其组合
6.3.3.1 农村生活污水处理设施出水用于农业灌溉/农田施肥的、养殖或排入渔业水体的,应根据村庄大小和周边农用能力,优先推荐采用黑水灰水分离收集集中处理的模式,将黑水经充分厌氧发酵/沤粪处理(如旱厕+粪便加土密封降解、化粪池/厌氧发酵池或沼气池处理)后农用,用于养殖或排入渔业水体的,灰水经沉砂池+人工湿地处理后农灌、用于渔业养殖、排入景观水体或沟塘河湖;或者不分黑水、灰水采用集中收集模式,优先以厌氧发酵池、化粪池(厌氧生物膜)+人工湿地/微动力的稳定塘、化粪池+土壤渗滤等推荐工艺进行处理,具体参数详见附录 A。
6.3.3.2 农村生活污水处理设施出水用于景观环境的,可采取分散或集中收集处理模式,以分散收集处理模式的宜采用化粪池(厌氧生物膜)+人工湿地/微动力的稳定塘、化粪池+土壤渗滤、化粪池+微动力的净化槽/净化罐等治理工艺进行处理,以集中收集处理模式的宜采用预处理+厌氧生物膜单元+土地渗滤、预处理+厌氧池+人工湿地、预处理+强化型人工快速渗滤+人工湿地、预处理+人工快渗、预处理+生物稳定塘+人工湿地、预处理+厌氧水解+人工湿地+生态塘、预处理+生物接触氧化池、预处理+SBR、预处理+氧化沟(适合农村的新技术)、预处理+A/O、预处理+生物滤池等治理工艺进行处理,具体参数详见附录 A。
6.3.3.3 农村生活污水适宜就近纳入城镇污水管网的,直接根据城镇集中式污水处理系统进行处理。
6.3.3.4 对出水排入 GB 3838 规定的 II 类、III 类水体,当处理规模大于 5 m³/d(含)排水执行 DB 36/1102一级标准的情况下,其治理工艺宜采用预处理+A/O+人工湿地、预处理+生物接触氧化池+人工湿地、预处理+SBR+人工湿地、预处理+氧化沟+人工湿地、预处理+生物接触氧化池+土壤渗滤、预处理+SBR+土壤渗滤、预处理+强化 A2/O+深度处理、预处理+A2/O+MBR、预处理+接触氧化+MBR、预处理+MBR等进行治理,具体参数详见附录 A。
6.3.3.5 对出水排入 GB 3838 规定的Ⅳ类、Ⅴ类水体的农村生活污水处理设施,当处理规模大于 5m³/d(含)执行 DB 36/1102 二级标准的情况下,其治理工艺宜采用灰水-黑水分离处理系统、预处理+厌氧生物膜单元+土地渗滤、预处理+厌氧池+人工湿地、预处理+强化型人工快速渗滤+人工湿地、预处理+人工快渗、预处理+生物稳定塘+人工湿地、预处理+厌氧水解+人工湿地+生态塘、预处理+生物接触氧化池、预处理+SBR、预处理+氧化沟(适合农村的新技术)、预处理+A/O、预处理+生物滤池等进行治理,具体参数详见附录 A。
6.3.3.6 对出水需排入环境功能未明确水体的农村生活污水处理设施,在处理规模大于 50 m³/d(含)执行 DB 36/1102 一级标准的情况下,其治理工艺宜采用预处理+A/O+人工湿地、预处理+生物接触氧化池+人工湿地、预处理+SBR+人工湿地、预处理+氧化沟+人工湿地、预处理+生物接触氧化池+土壤渗滤、预处理+SBR+土壤渗滤、预处理+强化 A2/O+深度处理、预处理+A2/O+MBR、预处理+接触氧化+MBR、预处理+MBR 等进行治理;在处理规模 5 m³/d(含)~50 m³/d(不含)直排自然水体、执行 DB 36/1102二级标准的情况下,其治理工艺宜采用灰水-黑水分离处理系统、预处理+厌氧生物膜单元+土地渗滤、预处理+厌氧池+人工湿地、预处理+强化型人工快速渗滤+人工湿地、预处理+人工快渗、预处理+生物稳定塘+人工湿地、预处理+厌氧水解+人工湿地+生态塘、预处理+生物接触氧化池、预处理+SBR、预处理+氧化沟(适合农村的新技术)、预处理+A/O、预处理+生物滤池等进行治理;在处理规模在 5 m³/d(含)~50 m³/d(不含),出水流经自然湿地等间接排入水体的、执行 DB 36/1102 三级标准的情况下,其治理工艺宜采用旱厕(粪尿分集式厕所)+尿液发酵和粪便无害化处理、旱厕(双坑交替式厕所)+粪便加土密封降解、化粪池、厌氧发酵池、化粪池(厌氧生物膜)+人工湿地/微动力的稳定塘、化粪池+土壤渗滤、化粪池+微动力的净化槽/净化罐等进行治理,具体参数详见附录 A。
6.3.3.7 对处理规模小于 5 m³/d(不含)执行 DB 36/1102 三级标准的农村生活污水处理设施,其治理工艺宜采用旱厕(粪尿分集式厕所)+尿液发酵和粪便无害化处理、旱厕(双坑交替式厕所)+粪便加土密封降解、化粪池、厌氧发酵池、化粪池(厌氧生物膜)+人工湿地/微动力的稳定塘、化粪池+土壤渗滤、化粪池+微动力的净化槽/净化罐等进行治理,具体参数详见附录 A。
7 污泥处理与处置
7.1 污水处理时产生的污泥应定期处理和处置。
7.2 污泥处理与处置应符合减量化、稳定化、无害化的原则,根据当地条件选择农村适宜的污泥处理设施与处置方式。
7.3 鼓励污泥用于农、林业综合利用,污泥作为农田肥料使用时,应符合 GB 4284 中的有关规定。
7.4 污泥处理处置可参考 CJ/T 309、GB/T 23486 等相关要求,鼓励各地探索粪污肥料化等经济实用固体废物处理处置技术模式。
7.5 产生的污泥量较少或不多时,可将污泥返回到化粪池或厌氧池等污水处理设施中进行存储,定期外排。
7.6 污泥量大的情况,宜因地制宜,采用干燥后资源化利用如回田、或结合城镇污泥进行集中填埋处理等处置方式。
7.7 污泥处理与处置过程产生臭气对周边人居环境造成污染时,需对臭气进行拦截处理。


扫一扫 添加技术人员微信 一对一咨询
西安康美净环保
公司邮箱:168643044@qq.com 邮政编码:710000
联系电话:150-0292-2428